
● 猪粮比
大畜牧综合,根据国家五部委数据显示,2024年10月,全国猪粮比价为7.92,环比下跌3.6%,连续2个月环比下跌,跌破8;
同比上涨40.4%,连续10个月同比上涨。

● 生猪散养和规模养殖对比

1、生猪产值
2024年10月,散养生猪头均产值连续2个月低于规模生猪头均产值,其中:
2024年10月散养生猪头均产值为2519元,环比减少4.9%,连续2个月环比减少,
同比增长19.0%,连续7个月同比增长;
2024年10月规模生猪头均产值为2551元,环比减少4.8%,连续2个月环比减少,
同比增长18.5%,连续7个月同比增长。

2、生猪成本
2024年10月,散养生猪头均成本连续36个月高于规模养殖头均成本,差额69元/头,差额数值继续收窄,其中:
2024年10月散养生猪头均成本为2186元,环比减少1.3%,连续2个月环比减少;
同比下降1.6%,连续13个月同比下降;
与2022年2月最低成本1898元相比,头均成本增加288元。
2024年10月规模养殖头均成本2117元,环比增长0.8%,连续5个月环比增长,为近12个月最高成本;
同比下降0.1%,连续13个月同比下降;
与2022年2月最低成本1891元相比,头均成本增加226元。

3、生猪净利
2024年10月,散养生猪和规模养殖连续6个月双双盈利,其中:
2024年10月散养生猪头均净利334元,连续6个月盈利,盈利幅度收窄。
2024年10月规模养殖头均净利434元,连续9个月盈利,盈利幅度收窄。

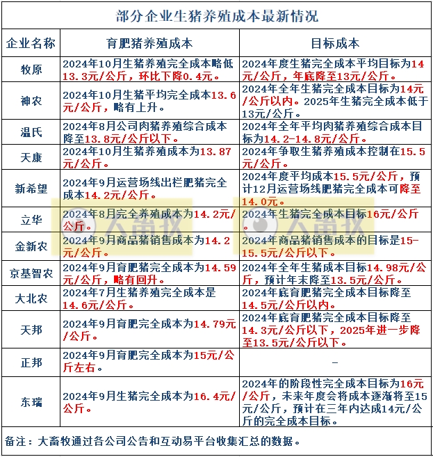
● 部分上市猪企生猪养殖成本


来源:大畜牧综合,仅供参考。

☞ 2024年10月全国规模以上生猪定点屠宰企业的屠宰量和价格情况
☞ 19家上市猪企2024年10月生猪销售业绩和生产指标PK
☞ 农业农村部发布《畜牧业应对寒潮暴雪天气技术指导意见(2024版)》
☞ 19家上市猪企2024年10月生猪销量环比增长约186万头
☞ 2024年10月全国生猪定点屠宰企业生猪收购和白条肉出厂价格情况
☞ 2024年10月农业农村部监测的全国批发市场的鸡猪牛羊肉价格
☞ 2024年10月全国500个县集贸市场生猪产品和饲料价格情况
☞ 【新兽药】鸡新城疫、禽流感(H9亚型)、禽腺病毒病(I群,4型)三联灭活疫苗(La Sota株+F6株+LC株)
☞ 【新兽药】猪传染性胃肠炎、猪流行性腹泻二联灭活疫苗(HY株+HZ株)
☞ 【新兽药】鸡新城疫、禽流感(H9亚型)、禽腺病毒病(Ⅰ群,4型)三联灭活疫苗(La Sota株+SD95株+SDC4株)
☞ 【新兽药】鸡新城疫、禽流感(H9亚型)、传染性法氏囊病、禽腺病毒病(Ⅰ群,4型)四联灭活疫苗(La Sota株+SD95株+VP2蛋白+SDC4株)
☞ 【新兽药】鸡球虫病二价活疫苗(布氏艾美耳球虫PBBD株+和缓艾美耳球虫PMiBD株)
☞ 2024年10月全国流通领域的生猪、玉米、大豆和豆粕价格情况
☞ 2024年10月全国平均猪价,连续2个月环比下跌,且跌破9元大关
☞ (2024年9月更新)值得收藏!最新最全的畜牧兽医行业数据资料汇编



