

2024年10月8日,牧原股份披露2024年9月生猪销售情况,公司2024年9月销售生猪535.8万头,环比减少88万头,降幅14.15%,同比减少0.28%,9月销量为近3个月最少。
2024年9月销售收入118.99亿元,环比减少15.15%,结束连续5个月的环比增长,同比增长20.56%,连续9个月同比增长。
2024年9月商品猪销售均价18.65元/公斤,环比下跌5.38%,结束连续7个月的环比上涨;
同比上涨17.89%,连续6个月同比上涨。
据牧原股份公开表示,公司生猪养殖完全成本呈持续下降趋势,2024年8月已降至13.7元/公斤左右。



2024年前三季度,公司销售生猪5014.4万头,同比增长6.67%,完成年度任务6600万头的75.98%;
公司销售收入953.5亿元,同比增长18.13%。

其中,2024年9月,公司销售仔猪32.4万头,环比减少53.45%,9月仔猪销量为近7个月最少;
同比增长653.49%,连续7个月同比增长,占总销量的6.05%,占比为近7个月最低。
2024年前三季度,公司销售仔猪460.7万头,同比增长251.41%,占总销量的9.19%,比去年同期增加6.4个百分点;
其中,第三季度仔猪销售151.3万头。


2024年9月,公司销售商品猪501.9万头,环比减少8.88%,同比减少5.69%,连续2个月同环比均减少,为近3个月最少;
2024年前三季度,公司销售商品猪4513.3万头,同比减少0.92%;
其中,第三季度商品猪销售1615.0万头。


2024年9月,公司销售种猪1.5万头,环比减少58.33%,连续3个月环比减少,9月种猪销量为近9个月最少;
同比增长87.5%,连续8个月同比增长。
2024年前三季度,公司销售种猪40.5万头,同比增长183.22%;
其中,第三季度种猪销售9.3万头。


2024年9月,向全资子公司牧原肉食品有限公司及其子公司合计销售生猪86.3万头,环比增长7.74%;
同比减少32.37%,连续6个月同比减少,占总销量的16.11%,占比为近7个月最高;
2024年前三季度,公司内部累计销售生猪797.6万头,同比减少12.67%,占总销量的15.91%,相比去年同期减少3.5个百分点。

截至2024年9月底,公司能繁母猪存栏为331.6万头,连续6个季度突破300万头,且创历史新高。

2024年第一二三季度生猪销售情况
第一和第二季度的生猪销量基本持平,均超过1600万头;
第三季度生猪销量超1700万头。
由于二季度和三季度生猪销售价格上涨,收入随之出现增长。

2020-2024年月度生猪销售对比情况



2020-2024年前三季度生猪销售对比情况
2020-2024年的前三季度生猪销量逐年增长,其中2024年前三季度超5000万头,为近5年最多;
2022-2024年的前三季度生猪销售收入逐年增长,其中2024年前三季度超900亿元,为近5年最多;
2020-2024年的前三季度生猪销售均价呈现涨跌涨,2020年前三季度同比基本翻倍上涨,2021-2023年前三季度是快速下跌,2024年前三季度同比止跌上涨。



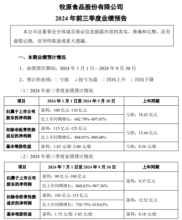
2024年前三季度业绩预告
10月9日,牧原股份公布2024年前三季度业绩预告,公司 2024 年前三季度经营业绩实现扭亏为盈,预计前三季度净利100亿元-110亿元,同比增长642.79%-697.07%,去年同期亏损18.42亿元;
其中,预计第三季度净利90亿元-100亿元,同比增长860.63%-967.36%,去年同期净利9.37亿元。
主要原因为前三季度公司生猪出栏量、生猪销售均价较去年同期上升,且生猪养殖成本较去年同期下降。

来源:大畜牧综合,仅供参考。

☞ 中牧、瑞普和金宇等11家上市动保企业2024年上半年业绩对比
☞ 2024年9月全国500个县集贸市场生猪产品和饲料价格情况
☞ 大北农:9月生猪收入阶段性创新高,前三季度生猪销量和收入同比均增长
☞ 2024年9月全国平均猪价,结束连续5个月的环比上涨,且跌破10元大关
☞ (2024年8月更新)值得收藏!最新最全的畜牧兽医行业数据资料汇编


