
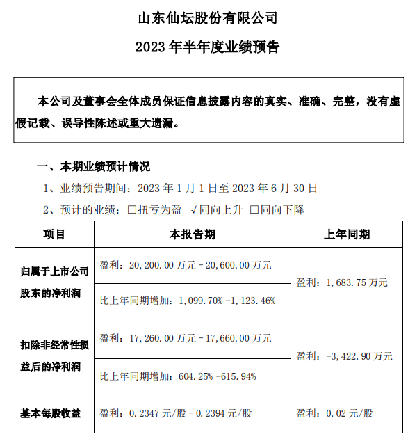
7月10日,仙坛股份披露2023年半年度业绩预告,预计公司净利2.02亿元-2.06亿元,同比增长1099.7%-1123.46%,去年同期盈利1683.75万元。
仙坛股份表示,1、2023年上半年,随着经济逐步回暖,终端消费需求提升,白羽肉鸡行业景气度同比上升。公司鸡肉产品销售价格同比上涨,利润也随之增加。
2、新建的子公司山东仙润食品有限公司和山东仙坛清食品有限公司的生产产能逐步得到释放,鸡肉产品加工数量逐步增加,销售数量和销售收入也随之增加,因此公司利润亦随之增加。

仙坛股份2023年6月实现鸡肉产品销售数量 4.86 万吨,环比减少0.17%,同比增长35.90%;
销售收入4.88亿元,环比减少3.47%,同比增长33.42%。

2023年上半年,鸡肉产品销售数量25.16万吨,同比增长23.7%;
销售收入26.27亿元,同比增长38.03%。

家禽饲养加工行业
2023年6月,家禽饲养加工行业实现鸡肉产品销售数量4.68 万吨,环比减少1.03%,同比增长34.30%;
销售收入4.61亿元,环比减少5.54%,同比增长30.46%;
经计算得出,家禽饲养加工行业实现鸡肉产品销售均价9.86元/公斤,环比下降4.53%,同比下降2.71%,为近9个月最低价。

2023年上半年,家禽饲养加工行业实现鸡肉产品销售数量24.41万吨,同比增长23.28%;
销售收入25.21亿元,同比增长37.7%。

食品加工行业
2023年6月,食品加工行业实现鸡肉产品销售数量 0.17 万吨,环比增长29.83%,同比增长99.42%,创历史最高销量;
销售收入0.27亿元,环比增长54.35%,同比增长118.34%,创历史最高收入;
经计算得出,食品加工行业实现鸡肉产品销售均价15.84元/公斤,环比上涨18.03%,同比上涨15.59%,创历史最高价。

2023年上半年,食品加工行业实现鸡肉产品销售数量0.75万吨,同比增长38.89%;
销售收入1.03亿元,同比增长46.4%。

仙坛股份表示,2023年6月实现鸡肉产品销售收入和销售数量同比增加的主要原因,根据公司总体战略部署,新建的子公司山东仙润食品有限公司和山东仙坛清食品有限公司的生产产能逐步得到释放,鸡肉产品加工数量逐步增加,销售数量和销售收入也随之增加。
来源:大畜牧综合,仅供参考。

☞ 温氏、立华和益生等5家上市家禽企业2023年6月及上半年肉鸡和鸡苗销售情况


